Los bienes de doble uso: ahórrale a tu transitario ejercer de investigador privado
Al exportar nuestros productos tenemos que tener en cuenta un término bastante importante: el bien de doble uso. En este artículo lo explicaremos
Tiempo de lectura: 5 minutos
Si nunca hemos exportado, tenemos que tener en cuenta un término bastante importante que nos puede dar bastante dolores de cabeza: el bien de doble uso. En este artículo te lo explicamos.
¿Qué son los bienes de doble uso?
Los bienes de doble uso son aquellos bienes que pueden tener un uso tanto civil como militar, de ahí que estén sometidos a una regulación especial la cual establece que tenemos que declararlos en nuestro despacho aduanero con una serie de licencias y certificaciones que habremos de obtener.
Como exportadores es bastante importante tener esto en cuenta pues, aunque paguemos a los transitarios y representante aduaneros para que nos asesoren y ayuden con cuestiones documentales, es importante facilitar el trabajo poniendo un poco de nuestra parte para agilizar procesos documentales y ahorrarnos tiempo y dolores de cabeza, de ahí que sea necesario que sepamos cómo son tratados por la legislación europea.
Según el Reglamento de la Unión Europea 2021/821 los bienes de doble uso son los siguientes y están organizados en diferentes categorías:
Recuerde que no declarar los bienes de doble uso de manera correcta supone una infracción grave y puede excluir a la empresa de obtener futuros registros y licencias.
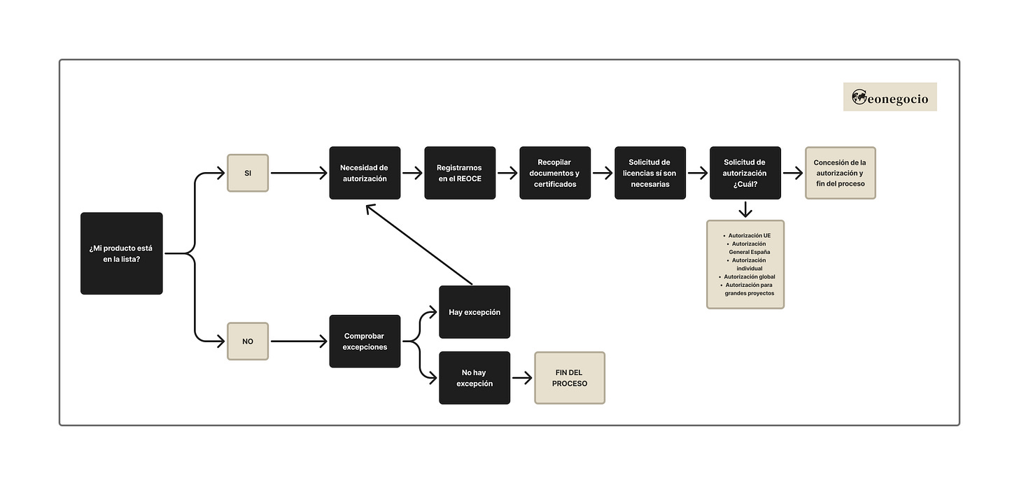
¿Qué he de hacer si mi producto está en la lista?
Antes de nada tendremos que informar a la agencia aduanera sobre la posibilidad de que nuestro producto sea de doble uso.
En el caso de que no lo sea no tendremos que pedir ninguna autorización y todo quedará casi resuelto. Más adelante explicamos las excepciones.
Si nuestro producto figura en la lista de arriba, estamos obligados a contar con una autorización para su exportación. Vamos a explicar el procedimiento:
El exportador, en la mayoría de los casos, tendrá que solicitar una licencia de exportación específica para ese producto antes de despachar las mercancías. Así mismo, antes de solicitar dicha licencia tendremos que registrarnos en el REOCE o Registro Especial de Operadores de Comercio Exterior de material de defensa y doble uso.
Por otra parte podremos necesitar de una autorización extraordinaria en supuestos especiales cuando exportemos a países sospechosos de incumplimiento de las normas internacionales sobre el doble uso de los bienes.
Para solicitar la autorización tiene que tener en cuenta que tendrá que informar a las autoridades del usuario final de nuestra exportación, el país de destino y el uso final del producto. Así mismo tendremos que contar con un registro claro y detallado de nuestras actividades comerciales con dichos bienes por al menos 5 años como facturas y documentos de transportes que puedan dar información sobre: las descripciones y cantidades exportadas, el nombre y la dirección del destinatario y el uso final.
Una vez adquiramos las correspondientes autorizaciones y licencias tendremos que añadirlas a la declaración del DUA.
¿En qué casos tendría que solicitar la autorización sí mi producto no está en la lista?
Sí, existen excepciones en las que nuestros productos requieren de una licencia de exportación. Veamos cuales son esas excepciones:
Cuándo las autoridades aduaneras nos informen que el destino de nuestros productos sea un país bajo sanciones internacionales o con una mala reputación.
Cuándo el país de destino esté sometido a un embargo de armas. Aunque sea un embargo de armas se traslada a su vez a todas las industrias que puedan facilitar el desarrollo militar del mismo país. Como Azerbaiyán, Rusia o Irán.
Para la concesión del régimen de perfeccionamiento activo de un producto de doble uso, no sometido a control en la importación, pero que requiere la correspondiente licencia de exportación para el retorno a origen.
Otros documentos con los que tendremos que trabajar
Para solicitar la autorización tendremos que trabajar con una serie de documentos con los que puede que no estemos familiarizados. A continuación los nombramos:
Declaración DUD ( Declaración de Último Destino): es emitido por nuestro cliente. En esta declaración se compromete a no desviar el producto ni reexportarlo sin autorización. En la mayoría de ocasiones ha de estar visado por las autoridades del país de destino.
Certificado de Usuario Final: certificado emitido por la autoridad del país exportador en el que se acredita la identidad y propósito del usuario final.
Documentos extra como autorizaciones de reexportación si nuestra operación comercial es una reexportación o licencias de transferencia intracomunitaria sí expedimos productos sensibles dentro de la Unión Europea.
Tipos de autorizaciones
Veamos los tipos de autorizaciones que la administración aduanera y la Secretaria de Estado de Comercio emiten según la naturaleza de nuestro producto/operación.
Autorizaciones generales de exportación de la UE: Expedidas expresamente por la UE para determinados destinos y condiciones especiales. Los destinos y los productos sometidos a las autorizaciones generales de exportación de la UE están recogidos en el ANEXO II del Reglamento 2021/821
Autorización general nacional: expedida por la administración aduanera española, son para los demás destinos no nombrados en la autorización anterior.
Autorización de exportación individual y global: expedidas por la administración aduanera española para un exportador con una validez de dos años.
Individuales: para un solo producto.
Globales: para múltiples productos, países y usuarios finales.
Autorización para grandes proyectos: es una autorización global o individual específica para un gran proyecto de interés estatal.
Para más información sobre cómo solicitar las licencias específicas consulte el siguiente enlace a la web de la Secretaría de Estado de Comercio.




